Concept of Operations
The Concept of Operations section provides an overview of the emergency management structure and procedures for responding to an emergency situation. More detailed information can be found in the CEMP appendices.
The role of University departments involved in emergency response will generally parallel normal day-to-day functions, however, employees may be assigned to work in areas and perform duties outside their regular job assignments. Day-to-day functions not contributing directly to an emergency may be suspended for the duration of an emergency. Efforts typically required for normal daily functions will be redirected to accomplish emergency tasks following the Incident Command System (ICS).
This plan is designed to be flexible so as to be used in any emergency response situation regardless of the size, type, or complexity. The procedures outlined in this plan are based on a worst-case scenario. Part or all of the components of the plan may be activated as needed to respond to the emergency at hand.
Comprehensive Emergency Management Plan (CEMP) Activation
This plan is activated whenever emergency conditions exist in which immediate action is required to:
- Save and protect lives.
- Prevent damage to the environment, systems and property.
- Initiate Incident Command System (ICS) and develop an appropriate organizational structure to manage the incident.
- Coordinate communications.
- Provide essential services.
- Temporarily assign University staff to perform emergency work.
- Invoke emergency authorization to procure and allocate resources.
- Activate and staff the University’s Incident Management Team (IMT).
Levels of Emergency
There are five ‘Types’ (levels) of emergency, Type 1, 2, 3, 4 and 5. The lower the ‘Type’ of emergency the larger the scale of the event and the more resources and coordination are required to manage the event. Any given ‘Type’ may be bypassed if necessary to allow a response to proceed directly to a higher level. As emergencies progress to a more complex ‘Types’, the stated activities of previous ‘Types’ will continue to be enacted.
The ‘Type’ of emergency will be determined by the EOC Director(s) / Unified Commanders.
TYPE 5 EMERGENCY
Non-Emergency/administrative
Definition:
An unplanned event not likely to adversely impact or threaten life, health or property.
Control of the incident is within the capabilities of University employees and the
duration of the event is limited.
- Minimal, if any, outside resources needed
- Limited or specific area of involvement
- No serious injuries or threat of injuries
- Minor or no impact on facilities or operations
- Handled administratively on a “need to know” basis; no general announcement necessary
- Level 5 includes monitoring of a special or scheduled event
Examples:
-
- Automatic fire alarm
- Small chemical spill
- Localized water pipe break affecting a portion of a building
- Localized undetermined odor problem
- Student demonstration
- Planned event with attendance >5,000
Action:
The onsite lead unit/dept. handles the situation following the lead unit’s Standard
Operating Procedures. The lead unit responding to an incident is the EOC Director(s)
(IC).
TYPE 4 EMERGENCY
Monitoring/Standby
Definition:
If the situation escalates to where the life, health or property within a single area may be threatened and control of the incident may be beyond the capability of University employees, outside agency assistance may be necessary.
- Limited outside resources needed at present time.
- Limited or specific area of involvement at the present time.
- Minor impact on facilities or operations; some specific change in normal operations may be called for.
- Strong but unsubstantiated potential for some disruption, internal or external.
Examples:
-
- Death of a student
- Chemical spill (requiring a disruption of services and a FD Hazmat response)
- City water main break (involving most of a building or one which threatens non-critical services)
- Odor requiring evacuation
- Loss of heat, power or water to a building for a short term
Action:
- The onsite lead unit/dept. handles the situation following the lead unit’s Standard Operating Procedures. The lead unit responding to an incident is the EOC Director(s) (IC).
- If a situation requires additional resources, the IC contacts the Department Head to help monitor the situation and to provide additional guidance.
- If the incident has the potential to grow, the Department Head will notify University Police.
- The Binghamton University IMT may be placed on stand-by mode.
TYPE 3 EMERGENCY
Alert
Definition:
If the situation impacts or threatens life, health or property on a large scale at one or more locations within the university, control of the incident may require specialists in addition to University and outside agency personnel. Long-term implications may result.
- The use of outside resources will likely be required
- Area of involvement is large or beyond a single site
- The threat has been verified or deemed credible
- The incident is likely to disrupt normal operations
- Multiple agencies or jurisdictions are involved in the management of the incident
- The threat of injuries or property damage has already occurred or is likely
- The notoriety of the incident will attract media and public attention
Examples:
-
- City water main break (involving service to multiple buildings)
- Loss of heat or power (to multiple buildings)
- Fire affecting an residential building
- Chemical release (causing the evacuation of one or more buildings)
- Hostage situation
- Labor disruption
- Large-scale civil unrest on university property
- Missing student
- Suspicious death (on campus)
Action:
The Department Head or other administrator contacts University Police and/or OEM for the determination of whether to activate the Incident Management Team (IMT) and the Policy Group.
- The IMT staff sets up the EOC and calls on support staff for assistance.
- The IC determines necessary Incident Command Staff to report to the Incident Command Post (ICP).
- Some operations and classes may be suspended.
- Unified command with Town of Vestal Fire Department or other outside agencies personnel may be implemented.
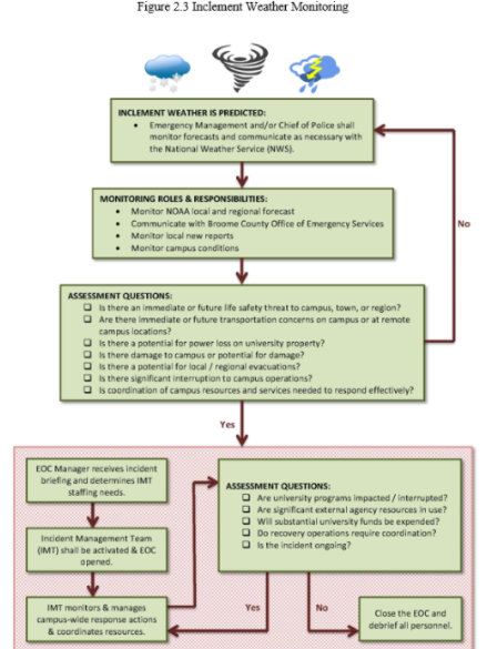
In addition, the following figures highlight both general and event specific monitoring and response procedures for the Binghamton University in the event of an emergency.
- Figure 2.2: highlights the General Emergency Response process
- Figure 2.3: highlights the Inclement Weather Monitoring process

TYPE 1–2 EMERGENCY
Emergency
Definition:
The situation adversely impacts or threatens life, health or property at the University on a large scale and control of the incident will require multiple agencies and multiple university departments working together. Long-term implications are likely.
- Extensive outside resources are needed and required.
- Incident is large in size and scope and is imminent or presently occurring.
- Normal operations are curtailed or suspended.
- Serious injuries and/or property damage have occurred or could occur.
- Numerous agencies or jurisdictions are involved in incident resolution.
- The incident may impact the community as well as the organization’s property.
Examples:
-
- Large-scale chemical release
- Earthquake
- Major, long-term power outage
- Building collapse
- Ice storm
- Hosting/managing an evacuation shelter
- Large-scale external emergency (e.g. September 11, 2001)
Action:
- The Comprehensive Emergency Management Plan and EOC are fully activated.
- Normal University operations may be suspended.
- Staff vacations and planned leaves may be terminated.
- The EOC coordinates efforts with the town, city, county, or State as needed.
- Unified Command is typically used to manage incident response
In addition, the following figures highlight both general and event specific monitoring and response procedures for the Binghamton University in the event of an emergency.
- Figure 2.2: highlights the General Emergency Response process
- Figure 2.3: highlights the Inclement Weather Monitoring process
Emergency Management Structure
Complex / large scale emergency response activities at the Binghamton University are directed under the authority of the Policy Group and implemented by the Incident Management Team (IMT). The IMT’s EOC Director(s)will report directly to the Policy Group.
Binghamton University Emergency Policy Group
The Policy Group provides strategic direction in making policy decisions for any incident impacting the University’s ability to perform its critical business functions. The Policy Group makes policy whereas the IMT implements those policies. The President of Binghamton University chairs the Policy Group.
University President Succession of Authority
To maintain emergency management functions and an orderly continuation of leadership in an emergency situation, the following succession of authority applies if the University President is unavailable:
1) Provost & Vice President for Academic Affairs
2) Vice President for Student Affairs
3) Vice President for Operations
4) Vice President for Research
5) Vice President for Advancement
Binghamton University Incident Command System
The CEMP follows the structure of the Incident Command System (ICS) for managing a response. There are three functional areas in the ICS structure: (1) EOC Director(s), (2) Command Staff, and (3) General Staff. The EOC Director(s) supervises the Command Staff and General Staff and is responsible for emergency response activities and efforts. (See Figure 2.4 for Binghamton University Incident Command System diagram)
In most Type 1, 2 and 3 emergencies, the EOC Director, Command Staff, and General Staff will operate from the Emergency Operations Center (EOC).
EOC Director(s)
The EOC Director(s) manages all emergency activities, including development, implementation, and review of strategic decisions, as well as post event assessment.
- The EOC Director(s) is the authority for all emergency response efforts and serves as supervisor to the Public Information Officer (PIO), Liaison Officer, Safety Officer, EOC Coordinator and Support Staff, Operations Chief, Planning Chief, Logistics Chief, and Finance Chief.
- The EOC Director(s) may retain any or all of the positions in the Command and General Staff depending on the complexity of the event.
- The EOC Director(s) determines the location of the Emergency Operations Center (EOC).
Establishing an EOC Director
The individual(s) appointed as EOC Director(s) will vary depending on the situation at hand. The EOC Director(s) may not always be the highest-ranking individual at the University but rather an individual with the specific skills, knowledge base, and training needed to respond to the specific situation.
When an incident occurs the initial EOC Director(s) will be established from the responding resources on-scene and communicated to all personnel. During a more complex incident, a person with higher qualifications may assume command, or the Policy Group may designate the EOC Director(s). The on-site Binghamton University EOC Director(s) will provide a situation status briefing to new EOC Director(s) assuming command. Incident command may be carried out by a Unified Command established jointly by units and/or agencies that have direct functional or jurisdictional responsibility for the incident.
The EOC Director(s) is responsible for the overall management of the incident and all activities/functions until the EOC Director(s) delegates and assigns them to Command or General Staff. The EOC Director(s) is responsible for the following tasks:
- Providing overall leadership for incident response.
- Assessing incident situation
- Establishing incident objectives.
- Developing the Incident Action Plan (in conjunction with General Staff when activated).
- Initiating Incident Command System: developing an appropriate organizational structure and delegating authority/functions to others.
- A Deputy EOC Director(s) may be designated to:
- Perform specific tasks as requested by the EOC Director(s).
- Perform the incident command function in a relief capacity.
- Represent an assisting agency that shares jurisdiction.
Command Staff
Command Staff report directly to the EOC Director(s). Positions include the Public Information Officer, Liaison Officer, and Safety Officer.
Public Information Officer (PIO)
The PIO is responsible for relaying incident related information to the public and media and with other agencies. This position is always activated in a Type 1, 2 or 3 emergency and as needed in Type 4 and 5 situations
Liaison Officers
The Liaison Officers are responsible for coordinating with external partners, such as city, county, state, or federal agencies, and public and private resources groups, as well as internal university groups.
Safety Officer
The Safety Officer monitors, evaluates and recommends procedures for all incident operations for hazards and unsafe conditions, including the health and safety of emergency responder personnel. The Safety Officer is responsible for developing the site safety plan and safety directions in the Incident Action Plan (IAP).
General Staff
The General Staff is comprised of four sections: (1) Operations, (2) Planning, (3) Logistics, and (4) Finance and Administration. Each section is headed by a Section Chief and can be expanded to meet the resources and needs of the response. Section Chiefs report directly to the EOC Director(s).
Operations Section
The Operations Section is responsible for managing all incident specific operations of an emergency response.
Planning Section
The Planning Section is responsible for collecting, monitoring, evaluating, and disseminating information relating to the response effort. They are responsible for the development, maintenance and distribution of the Incident Action Plan (IAP).
Logistics Section
The Logistics Section is responsible for procuring supplies, personnel, and material support necessary to conduct the emergency response (e.g. personnel call-out, equipment acquisition, lodging, transportation, food, etc.).
Finance and Administration Section
The Finance & Administration Section is responsible for purchasing and cost accountability relating to the response effort. This section documents expenditures, purchase authorizations, damage to property, equipment usage, vendor contracting, and develops FEMA documentation. The use of appropriate ICS forms to accomplish this ensures adequate documentation of the incident, and reimbursement for costs associated with the incident. The Finance Section Chief shall be responsible for working with FEMA Disaster Assistance Teams and/or other external partners for the purpose of cost recovery.
Standardized Terminology/Plain Language
It is important responders and incident managers use common terminology. There simply is little or no room for misunderstanding in an emergency situation.
The use of plain language in emergency response is matter of public safety, especially the safety of first responders and those affected by the incident. It is critical all local responders, as well as those coming into the impacted area from other jurisdictions and other states as well as the federal government, know and utilize commonly established operational structures, terminology, policies, and procedures. This is what NIMS and the Incident Command System (ICS) are all about – achieving interoperability across agencies, jurisdictions and disciplines.
The use of common terminology is about the ability of area commanders, State and local EOC personnel, federal operational coordinators, and emergency responders to communicate clearly with each other and effectively coordinate response activities, no matter what the size, scope or complexity of the incident. The ability of responders from different jurisdictions and different disciplines to work together depends greatly on their ability to communicate with each other.
While FEMA does not require plain language for internal operations, it strongly encourages it, as it is important to practice everyday terminology and procedures that will need to be used in emergency incidents and disasters. It is required plain language be used for multi-agency, multi-jurisdiction, and multi-discipline events, such as major disasters and exercises. Beginning FY 2006, federal preparedness grant funding is contingent on the use of plain language in incidents requiring assistance from responders from other agencies, jurisdictions, and functional disciplines.
The Binghamton University CEMP includes a glossary and list of acronyms to assist with the adoption of standardized terminology. This list can be found in Appendix G of the Comprehensive Emergency Management Program (CEMP).
Incident Command Post (ICP)
First responders shall establish an incident command post (ICP) near the scene of the incident. The ICP shall be in a location far enough from the scene to protect individuals operating at the ICP from scene hazards, but close enough to manage resources, strategies and tactics. The establishment of an ICP shall follow Incident Command System (ICS) procedures with the most senior qualified responder assuming the role of EOC Director(s).
Emergency Operations Center (EOC)
Emergency situations requiring extensive coordination of resources, personnel, and information sharing will be managed in part or in full from the Emergency Operations Center (EOC).
The Emergency Operations Center is the centralized facility where emergency response and recovery activities are planned, coordinated, and delegated. The EOC may operate on a 24 hour, 7-day basis during extended events with rotating shifts until the emergency is over. The EOC will be supervised by an EOC Director(s). The EOC Director(s) will be a properly trained and qualified member of the IMT. The EOC may sometimes serve as the Incident Command Post (ICP) when activated. The EOC Director(s) determines when the incident no longer needs coordination from the EOC.
EOC Locations:
This information is confidential and shall only be released to individuals with a need to know. Written requests for this information may be submitted to the director of emergency management. The director shall evaluate the request to determine if the information may be released.
EOC Activation
The EOC may be activated during any situation requiring the immediate coordination of multiple University departments and/or external agencies / organizations.
Any member of the Incident Management Team has the authority to convene the entire IMT. Members of the Policy Group, the Executive Director of the Office of Emergency Management and the Chief of Police, or their designees, have the authority to activate/open the EOC. The degree to which the EOC is activated depends on the need for coordination and communication between internal and external interest.
Once the EOC is activated, the Executive Director of the Office of Emergency Management, or his/her designee, shall immediately report to the EOC. He/she shall be responsible for preparing the EOC facility for operation and checking staff into the EOC.
As a standard practice the Command and General Staff will report to the EOC to assume emergency response roles in a Type 1, 2 or 3 emergency.
Unified Command (UC)
A Unified Command is used when more than one agency within the incident jurisdiction are working together to respond to an incident. In many emergency situations the University will work with the Town of Vestal, the Village of Johnson City, the City of Binghamton and/or Broome County in a Unified Command.
In a Unified Command situation, the Policy Group, the Executive Director of the Office of Emergency Management and/or the Chief of Police, or their designee, will determine who will serve as the Joint EOC Director(s) representing Binghamton University.
The local fire department will assume the role of Lead Incident Commander (IC) for any fire, special rescue, EMS, mass casualty incident, or hazardous materials event requiring their resources to respond within the fire department’s jurisdiction.
New York State University Police will assume Lead IC for any law enforcement event requiring their response to Binghamton University property, unless delegated to a qualified person.
When multiple agencies respond to the same incident, the senior members of each agency will determine who shall act as the IC or if a Unified Command approach is needed.
Binghamton University personnel and resources may be integrated into appropriate ICS positions. At the very least the need for a liaison from Binghamton University should be anticipated, and under most circumstances, will be requested.
The outgoing on-site IC will provide a situation status briefing to the incoming IC assuming command.
Transfer of command
Transfer of command is the process of moving incident command responsibilities from one IC / EOC Director(s) to another. Transfer of command may take place for many reasons, including:
- A jurisdiction or agency is legally required to take command.
- Change of command is necessary for effectiveness or efficiency.
- Incident complexity changes.
- There is a need to relieve personnel on incidents of extended duration.
- Personal emergencies (e.g., EOC Director(s) has a family emergency).
- Agency administrator/official directs a change in command.
A main feature of ICS is a procedure to transfer command with minimal disruption to the incident. This procedure may be used any time personnel in supervisory positions change. The following three key procedures should be followed whenever possible:
- The transfer should take place face-to-face.
- The transfer should include a complete briefing.
- The effective time and date of the transfer should be communicated to all personnel who need to know, both at the scene and elsewhere.
The transfer of command briefing should always take place. The briefing should include the following essential elements of information:
- Situation status.
- Incident objectives and priorities based on the IAP.
- Current organization.
- Resource assignments.
- Resources ordered and en route.
- Incident facilities.
- Incident communications plan.
- Incident prognosis, concerns, and other issues.
- Introduction of Command and General Staff members.
Incident Action Plan
To help ensure a consistent and accurate understanding of the common operating picture, Binghamton University may use Incident Action Plans (IAPs) for critical incidents and large planned events. An Incident Action Plan (IAP) is a written or verbal strategy for responding to the incident developed by the EOC Director(s) and Section Chiefs in the General Staff.
A written IAP may not be appropriate for smaller incidents. In those cases, the EOC Director(s) can verbally communicate response strategy to the Incident Command System personnel.
In larger emergency situations a written IAP will be more effective. A written IAP should be considered when:
- Two or more jurisdictions are involved in the response
- A number of ICS organizational elements are activated (typically when General Staff Sections are staffed).
- Multiple operational periods will be involved
- A Hazmat incident is involved (IAP is required for this type of incident).
Developing an Incident Action Plan
In larger emergency situations the EOC Director(s) and Section Chiefs in the General Staff will meet to develop the Incident Action Plan (IAP). The Planning Section Chief is responsible for the writing, maintaining, and distributing the IAP.
The Operations Chief will determine the amount and type of resources needed to accomplish the plan. The Planning Section, Logistics Section, and Finance & Administration Section will have to work together to accommodate those needs.
The Planning Section is responsible for writing and maintaining the Incident Action Plan. The IAP will include standard forms and supporting documents that convey the EOC Director(s)’s intent and the Operations Section’s direction for the accomplishment of the plan. The Planning Section will communicate with other sections Chiefs any materials and documentation needed to develop the plan. The EOC Director(s) approves the written IAP.
Copies of the IAP are distributed to the Policy Group and members of the IMT. The IAP should be conveyed to all resources on scene. A briefing prior to each shift should be held to communicate the IAP to everyone involved in the incident.
In a Unified Command Situation, the joint commanders / EOC Director(s)s will work together and with Command and General Staff to develop the IAP.
Implementing the Plan
The Operations Section is in charge of implementing components of the IAP. The Operations Section Chief will meet with supervisors of tactical resources to brief them on the plan and delineate their respective assignments.
The Operations Section has the authority to make appropriate adjustments to the plan as needed to meet the plan objectives in the most efficient manner possible. Changes should be communicated to the EOC Director(s) and Planning Section Chief and documented in the ICS 214.
A series of forms found in the IAP will assist the IMT in documenting and communicating information related to the incident.
Incident Documentation
It is important the incident be properly documented throughout the response effort. Forms for documenting information will be provided by the Planning Section with the Incident Action Plan (IAP). Thorough documentation will:
- Ensure information is transferred accurately during shift changes
- Inform the After Action Report (AAR) that may be compiled once the incident has been resolved
- Assist in reimbursement measures taken after the incident has been resolved
Media Relations
Members of the media will be directed to go to the designated media center (location determined at the time of the incident). The Public Information Officer is responsible for the set-up, use, and breakdown of the Media Center. All press releases must be approved by the EOC Director(s).
For information the media can contact the Office of Communications and Marketing or visit the University’s website or the Binghamton University alert page.
Deactivation Process
The EOC Director(s) determine when the situation is under control and the Incident Management Team (IMT) may be deactivated. Deactivation requires two key functions:
- Demobilization of all personnel
- Documentation of incident [i.e., all required forms are completed and turned in.]
The Planning Section oversees the preparation of demobilization planning and collection of incident documentation.
Demobilization of Response Units
EOC Director(s) meets with Section Chiefs to develop a demobilization plan. This plan must ensure adequate care for orderly, safe, and cost-effective movement of personnel and equipment. Section Chiefs are responsible for overseeing the demobilization of their respective sections.
Documentation of Incident and Post Incident Analysis
After the incident has been resolved, an After Action Report (AAR) may be compiled to include information about the incident, the response actions taken, and lessons learned. The AAR will provide the channel through which the University may analyze the incident and improve procedures and operations for future events. This will ensure a continuing process of enhancement to the University’s mitigation, response, and recovery capabilities.
The AAR is developed by the Executive Director of Emergency Management, or his/her designee. Information for the AAR will be gathered from the members of the Binghamton University Incident Management Team (IMT) and others as deemed appropriate. The AAR will serve as the official record describing the incident and the University’s response efforts. The AAR will contain action items and lessons learned for improvement of policies, procedures, and/or operations. The action items and lessons learned will be used to update the CEMP and will be incorporated in future University training exercises.
Additional documentation required for insurance, FEMA, and disaster assistance purposes will be organized by the Finance and Administration Section (See Appendix B: Incident Command System Structure).
Campus Recovery
Some situations may cause the campus to cease some or all University operations. In situations when University operations have been shut down, the first step to recovery is to ensure the campus is safe and secure. The second step will be to restore campus facilities and grounds. The third step will be for the Policy Group to determine when and how to return to normal campus operations.
The Office of Emergency Management (OEM) will be responsible for starting the recovery process, possibly while emergency response activities are still being implemented. Representatives from OEM work closely with University personnel and government agencies in the recovery process. OEM staff shall consider how the University can better prepare and mitigate the effects of future emergencies.
Campus Continuity of Operations
Continuity of Operation Plans (COOP) is an effort within individual departments and agencies to ensure continuity of their essential functions across a wide range of emergencies and events.
- Today's changing threat environment and recent emergencies have increased the need for COOP capabilities and plans.
- COOP planning is part of the fundamental mission of the University.
- COOP is also "good business."
COOP Objectives:
- Be capable of implementing COOP plans with and without warning.
- Be operational no later than 12 hours after activation.
- Be capable of maintaining sustained operations for up to 30 days.
- Include regularly scheduled testing, training, and exercising of personnel, equipment, systems, processes, and procedures used to support the agency during a COOP event.
- Provide for a regular risk analysis of current alternate operating facilities.
- Locate alternate facilities in areas where the ability to initiate, maintain, and terminate COOP is optimal.
- Take advantage of existing agency field infrastructures and give consideration to other options, such as telecommuting, work-at-home, and shared facilities.
- Consider the distance of the alternate facility from the primary facility.
- Include development, maintenance, and review of COOP capabilities using a multi-year strategy and program management plan.
Benefits of COOP:
- Anticipate events and necessary response actions.
- Adapt to sudden changes in the operational environment.
- Improve their performance through the identification of essential functions, work processes, and communications methods.
- Improve management controls by establishing measures for performance.
- Improve communication to support essential functions throughout the agency.
Division/Department Responsibilities
Each division/department at Binghamton University shall be responsible for the development of its individual COOP. Once completed, each COOP will be coordinated with the university’s overall plan and will result in a single COOP with multiple division/department annexes.
Assistance with the development of a division / department COOP is available from the university’s Office of Emergency Management (607-777-3545).
Campus Community: Roles and Responsibilities
This section outlines the roles and responsibilities of students, building managers, faculty, staff, and deans and department heads in non-incident events as well as during emergencies.
Currently students, faculty, staff, dean/department heads and building managers obtain information regarding emergency response preparedness procedures through the multiple Binghamton University websites:
- Office of Emergency Management
- NYS University Police
- Environmental Health and Safety
- Harpur’s Ferry Ambulance
- General Safety
Students
General Responsibilities
Students are responsible for being aware of their surroundings and familiar with building evacuation routes, exits and the nearest faculty, staff and/or residence director. In the event of an emergency, they are responsible for listening for and following directions provided by emergency responders and/or university officials.
Role in an emergency
Students involved in an emergency should assess a situation quickly and thoroughly, but follow common sense when determining how to respond. If directly involved in an incident, students must contact University Police as soon as possible, communicate to police officers/responders where the incident occurred, and provide any requested information. If evacuation of a building is necessary, students should evacuate the building in an orderly fashion and follow directions from emergency responders, Building Administrators, faculty and staff, and/or Department Heads.
Building Administrators
General Responsibilities
Building Administrators are responsible for maintaining communication with university employees regarding building related issues. Building Administrators are responsible for understanding department emergency and building evacuation procedures as well as campus emergency response procedures. Information regarding a Building Administrator’s roles and responsibilities can be found on the Binghamton University building administrator website.
Role in an emergency
Building Administrators involved in an emergency should assess a situation quickly and thoroughly, but follow common sense when determining how to respond. The Building Administrator is responsible for following department emergency and building evacuation procedures and will contact the Department Head, University Police, Environmental Health and Safety, or Facilities Management based on need.
Faculty and Staff
General Responsibilities
University faculty and staff are seen as leaders by students and must be prepared to provide leadership in emergency situations. Faculty and staff should understand department emergency and building evacuation procedures in areas they work and teach. Faculty and staff may be the first to the scene of an incident and are responsible for following standard operating procedures and contacting the appropriate individuals. They should familiarize themselves with the basic concepts for how Binghamton University responds to an emergency situation. Campus emergency procedures can be found on the Binghamton University emergency management website.
Role in an emergency
Staff and faculty involved in an emergency should assess a situation quickly and thoroughly, but still follow common sense when determining how to respond. Faculty and staff should follow department emergency procedures to report emergencies to University Police. If evacuation of a building is necessary, faculty and staff are expected evacuate immediately.
Deans/Department Heads
General Responsibilities
Deans and Department Heads serve as leaders for university departments and are responsible for providing overall guidance in the event of an emergency. Deans and Department Heads must be familiar with department emergency and building emergency procedures as well as understand the overall emergency response procedures for the Binghamton University campus. Campus emergency procedures can be found on the Binghamton University emergency management website.
Role in an Emergency
Deans and Department Heads involved in an emergency should assess a situation quickly and thoroughly, while still following common sense when determining how to respond. Deans and Department Heads must follow department emergency and building evacuation procedures and report emergencies to University Police.